【喜讯】我校思政课教师在2024年全区高校学习习近平新时代中国特色社会主义思想示范课堂遴选活动中喜获佳绩
  • 发布时间:2024-12-18
  • 点击数:

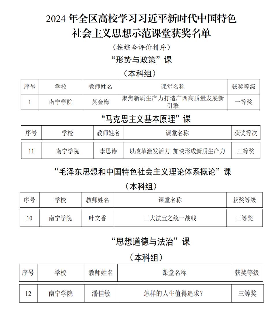
近日,自治区教育厅公布了2024年全区高校学习习近平新时代中国特色社会主义思想示范课堂获奖名单,我校马克思主义学院教师在此次评比中表现突出,我校莫金梅老师主讲的“聚焦新质生产力 打造广西高质量发展新引擎”荣获“一等奖”;叶文香老师、潘佳敏老师和李思诗老师分别以“三大法宝之统一战线”“怎样的人生值得追求?”“以改革激发活力 加快形成新质生产力”为主题的“示范课堂”荣获三等奖。据悉,本次比赛全区各高校报名参赛共计216节,经组织专家评审,评选出“示范课堂”100节。

马克思主义学院通过集体备课会、教学研讨、培养培训等方式助推思政课教师做到习近平新时代中国特色社会主义思想“三全”:全面学习、全面把握、全面落实。各门课程在集体备课研讨教学内容上重视新思想的“三结合”:结合时政、及时融入是首要,结合学生的关注点、兴趣点是关键,结合不同类别思政课的特点找好切入点是基础。各门思政课在融入方法上追求“三讲”:老师讲、学生讲、师生互动讲,变教师主体为师生双主体,引导学生自主思考、自信自强,激发学生踔厉奋发、勇毅前行。在学习宣传新思想形式上利用好“三载体”:课堂中讲、网络上讲、生活中讲,既充分利用思政课堂这一主阵地主渠道,又充分把握网络新媒体这一主战场,还善于利用火热的社会生活这一思政大课堂,上好鲜活的思政课。各门课程建设取得了显著的成效,包括教学质量的提升、教学内容的更新丰富、教学方法创新、教学资源优化、实践能力培养等。

马克思主义学院将以此次建设示范课堂为契机,进一步深化思政课改革与创新,将习近平新时代中国特色社会主义思想融入各门课程铸魂育人,以多元教学形式不断提高思政课的亲和力和针对性。(马克思主义学院供稿 /莫金梅 图/欧祥月)

获奖名单


分享到: